About Stable Diffusion
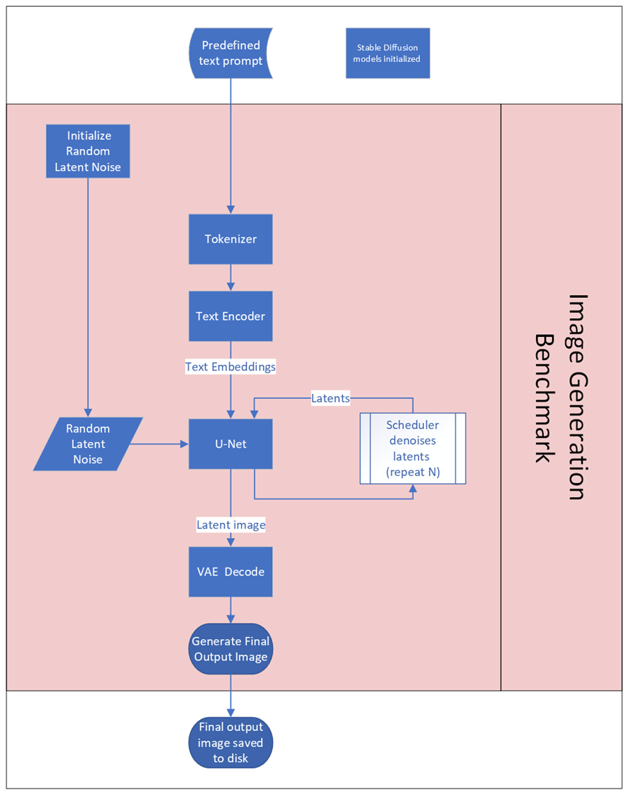
Stable Diffusion, developed by Stability AI and released in 2022, made using AI for local text-to-image generation on their own hardware accessible for the everyday consumer. Generating images with Stable Diffusion is a demanding AI workload.

The tests measure the duration of image generation. The generated images' resolution, batch size, and inference steps vary depending on the test being run.
| Test | Workload | Image resolution | Batch size | Inference steps N |
| Stable Diffusion 1.5 Light | Light | 512×512 | 1 | 50 |
| Stable Diffusion 1.5 | Medium | 512×512 | 4 | 100 |
| Stable Diffusion XL | Heavy | 1024×1024 | 1 | 100 |
For more information about Stable Diffusion 1.5, please see this article on Huggingface.
For more information about Stable Diffusion XL, please see this article on Huggingface.